Cosa fa
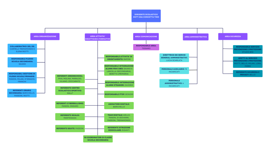
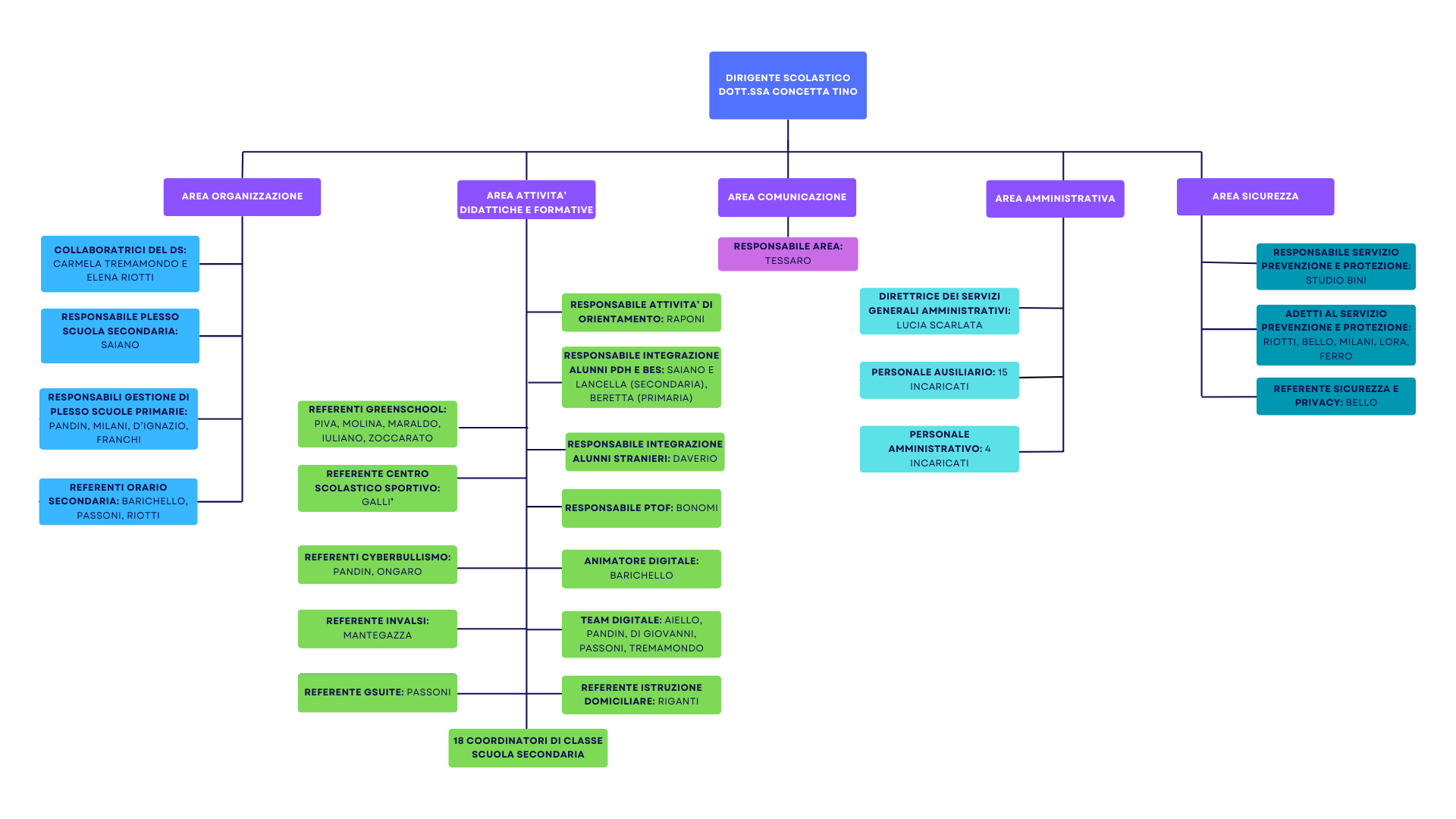
In questa sezione è possibile visualizzare la struttura organizzativa del nostro Istituto.
L’Istituto comprensivo, organizzato secondo linee operative comuni, è composto da cinque scuole di due ordini, quattro scuole primarie e una secondaria di I grado, che rispondono a specifiche finalità educative.
E’ stato pertanto adottato il modello organizzativo funzionale, come risultante dei vincoli normativi e degli elementi di flessibilità possibili, che si può visionare nell’allegato.
L’Istituto si è dotato anche di un sistema di gestione della sicurezza, e quindi di un organigramma per la gestione della sicurezza pubblicato all’albo di istituto.
Per visionare il funzionigramma, cliccare qui: Funzionigramma
Dirigente e collaboratori
Dirigente scolastico: Concetta Tino
Collaboratori del dirigente scolastico: Elena Riotti, Carmela Tremamondo (scuola primaria), Luisa Saiano (scuola secondaria)
Funzioni dei collaboratori
Il collaboratore con funzioni vicarie sostituisce il dirigente quando si assenta. Cura i rapporti tra i vari plessi scolastici, partecipa alla commissione per la stesura, il monitoraggio e la valutazione del POF, promuove le attività dell’Istituto, collabora con il dirigente scolastico per analizzare e rilevare i bisogni degli alunni e delle famiglie per proporre un’offerta formativa adeguata e condivisa, coordina il Gruppo di Lavoro per l’Inclusione
Segreteria
- Direttore Servizi Generali e Amministrativi: Maria Lucia Scarlata
Sovrintende ai servizi generali amministrativo-contabili e ne cura l’organizzazione
Definisce gli atti che assumono rilevanza anche esterna
Assicura l’unitarietà della gestione dei servizi amministrativi e generali della scuola rispetto alle finalità ed agli obiettivi dell’istituzione scolastica, in particolare del Piano dell’Offerta Formativa. - Assistenti amministrativi:
Segreteria didattica e per il personale: Linda Bardelli, Adelina Scarano,
Segreteria amministrativa e finanziaria: Manuela Drusi, Maria Sciarrabba
Funzioni strumentali
Docenti individuati in coerenza con il Piano dell’Offerta Formativa, per consentire la realizzazione di particolari progetti d’Istituto. Hanno la responsabilità di attuarli in collaborazione con la commissione che coordinano.
Area 1. GESTIONE PTOF E SOSTEGNO AL LAVORO DOCENTE: G. Bonomi
Area 2.VALUTAZIONE/Autovalutazione di Istituto e Piano di Miglioramento: A. Cozzi
Area 3. COMUNICAZIONE E RAPPORTI CON IL TERRITORIO: C. Tessaro
Area 4. ORIENTAMENTO: C. Raponi
Area 5. STRATEGIE DI INCLUSIONE E BENESSERE A SCUOLA (SP): A. Piazza, E. Torrente
Area 6. STRATEGIE DI INCLUSIONE E BENESSERE A SCUOLA (SS): M. Frontini, E. Di Certo
Animatore digitale: Barbara Barichello
Responsabili di plesso
Sc. primaria Carnago: Lucia Pandin
Sc. primaria Solbiate Arno: Rosaria Occhioni e Giuliana Picchiani
Sc. primaria Oggiona: Mara Milani
Sc. primaria Santo Stefano: Giusy D’Ignazio
Sc. Secondaria I grado E. Galvaligi: Luisa Saiano
RSPP: Studio Bini
Coordinatori di classe (scuola secondaria)
| classe 1 A | Prof.ssa Piva |
| classe 1 B | Prof.ssa Moretta |
| classe 1 C | Prof.ssa Barichello |
| classe 1 D | Prof.ssa Cagnoni |
| classe 1 E | Prof. Raponi |
| classe 2 A | Prof.ssa Riotti |
| classe 2 B | Prof. Daverio |
| classe 2 C | Prof.ssa Ongaro |
| classe 2 D | Prof.ssa Ferrillo |
| classe 2 E | Prof.ssa Raponi |
| classe 3 A | Prof.ssa Lolla |
| classe 3 B | Prof. Bonomi |
| classe 3 C | Prof.ssa Tessaro |
| classe 3 D | Prof.ssa Carlesso |
| classe 3 E | Prof.ssa Mantegazza |
Documenti
Organizzazione e contatti
Contatti
- Telefono: +39 0331 993301
- Email: vaic84000q@istruzione.it
- Posta Elettronica Certificata (PEC): vaic84000q@pec.istruzione.it
